主要生產行業

醫療器材零配件
運動器材零配件
生活用品

汽車零配件
3C產品
腳踏車零配件

服務

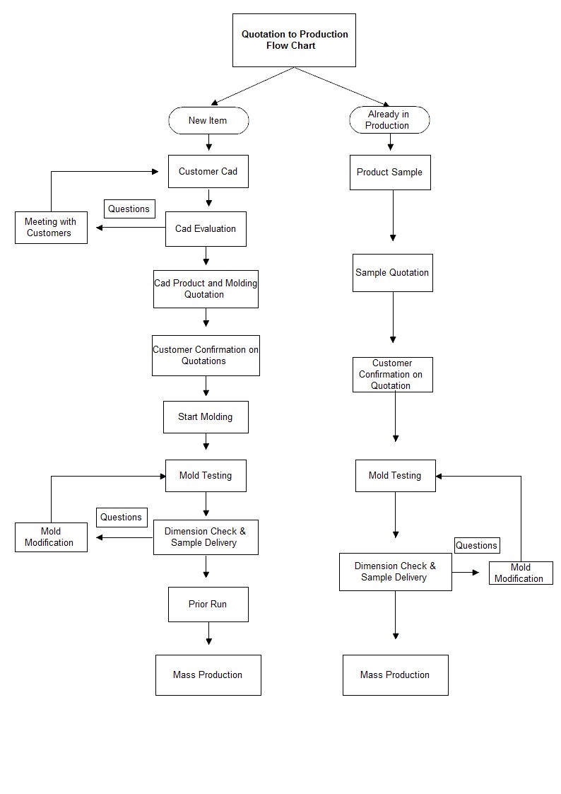
估價流程

服務項目

產品設計
模具製作
產品生產
後製成加工

產品包裝設計
成品組裝
成品出貨

特色

顧客第一

品質第一

服務第一

競爭優勢的價格

服務流程

▶ 開模生產

  • 01
    開模生產
  • 02
    圖面/樣品估價
  • 03
    開模檢討
  • 04
    開模
  • 05
    第一次試模
  • 06
    檢討尺寸外觀
  • 07
    第二次試模/ 三次/ 四次
  • 08
    檢討尺寸外觀
  • 09
    小批量產
  • 10
    表面加工 / 處裡
  • 11
    檢測
  • 12
    正式量產

▶ 代工生產

  • 01
    代工生產
  • 02
    圖面/樣品估價
  • 03
    試模
  • 04
    檢討尺寸外觀
  • 05
    小批量產
  • 06
    檢討尺寸外觀
  • 07
    正式量產

Major Focus Area

Medical Parts
Exercise Equipment & Parts
Household Products & Parts

Automotive Parts
Electronic Consumer Product & Parts
Cashier Plastic Parts

Service

With almost forty years of plastic production experience, Chien Tsi Development Co., Ltd. is now offering customers an alternative service: the “Total Solution” services. Starting in 2013, Chien Tsi began to integrate services such as ID Design, Molding Production, Product Production, Post Production, Packaging Design and Assembly together. This service provides the “One Site Shop for All” concept, which saves customers time from coordinating and communicating with different vendors and factories. By offering this service, Chien Tsi is able to rapidly gain more compatible capabilities. Moreover, we are dedicated to provide customers with better service in product production. For Quality Control, we strive to exceed minimum product requirements. We also focus on communication and coordination with our customers, ensuring that an equilibrium between production capacity and quality is reached within a limited time. Our vision is to meet different production requirements for each customer with great attention to detail. We aim to improve our partnerships with customers through trust and mutual benefit.

Quotation Steps

Value Added Service

ID Design
Molding
Product Production
Post Production

Product Packaging Design
Product Assembly
Product Delivery

Feature

Customer First

Quality First

Service First

Competivite Price

Chronicle of events

  • 2016
    2016.Jan
    Started to Enter Car Accessories Market in Thailand
  • 2015
    2015.Oct
    Set up Extrusion Department

    2015.April
    Expanded Factory Area
  • 2014
    2014.April
    Expanded 4 more Injection Machines to the Production Line
  • 2013
    2013

    Received Apple MFi Development License

    Received ISO9001 Certificate
  • 2008
    2008
    Started to Produce Plastic Parts for Medical Equipment

    2008.Mar
    Started to Supply Plastic Parts for Mitsubishi in Taiwan
  • 1999
    1999
    Received Import & Export License
  • 1997
    1997
    Started to Produce Plastic Parts for Car Parts
  • 1995
    1995
    Started to Produce Plastic Parts for Taiwan Panasonic
  • 1991
    1991
    Started to Mass Produce Exercise Equipment Parts
  • 1990
    1990
    Purhcased 550 T Injection Machine
  • 1986
    1986
    Purchased 600 T Injection Machine

    Expanded Warehouse Size
  • 1985
    1985
    Expanded Factory Size to 1300 Square Feet
  • 1980
    1980
    Established