品質/Quality

千集興業股份有限公司生產的產品已通過ISO 9001:2008國際品質的認證。這在生產材料及加工製程上更加確保了品質控管系統的保證。也因為這樣的關係我們的專業品管人員已將各項品質控管的因素慢慢內化成公司的一種文化。在這樣的品質文化薰陶下千集所生產的產品更能為客戶在品質上把關並致力做到最好。

Chien Tsi Development Co., Ltd received ISO 9001:2008 Quality Certificate for many years. The system ensures all the quality control issues are taken care of during the raw material production and the post production procedures. By doing so, our quality specialists has adapted the quality control system into our company culture. Surrounded by this type of culture, we aim to offer the best quality control we can provide to our customers.

slider
ISO 9001:2008國際品質認證
ISO 9001:2008 Quality Certified

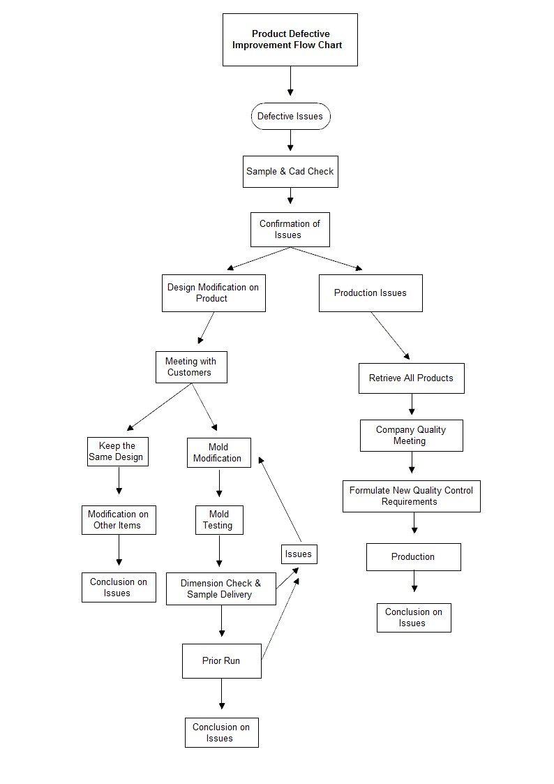
產品問題對策表/Product Defective Improvement Flow Chart

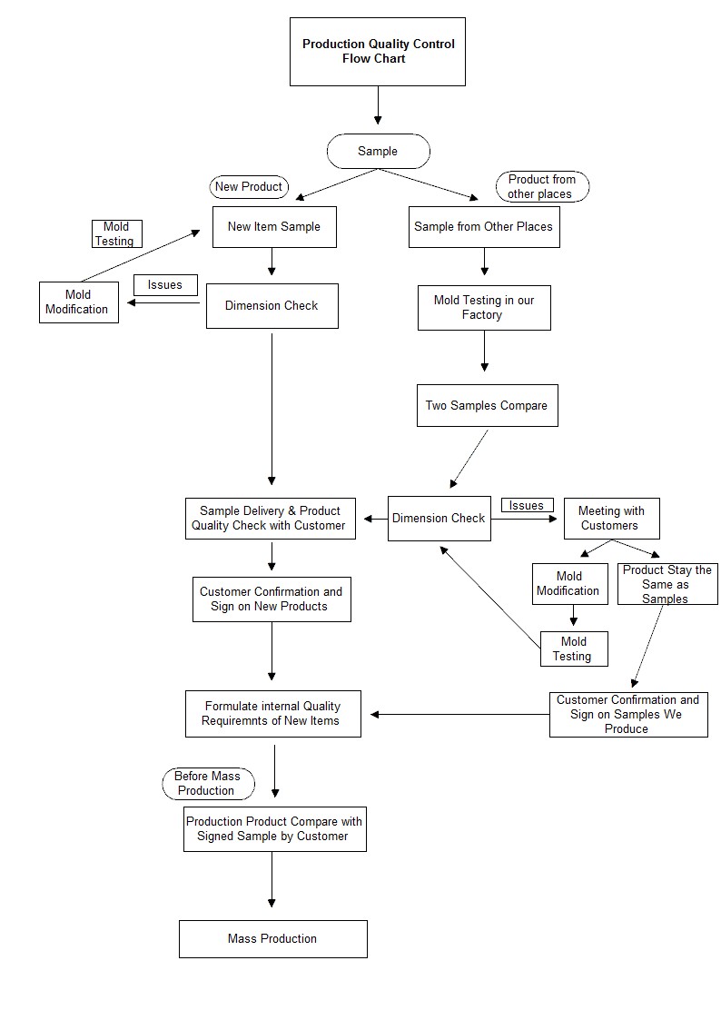
量產品質規範導入流程/Production Quality Control Flow Chart